Diagramming for
Business Process ManagementUse graph visualization to boost efficiency, ensure compliance, and increase work quality.
In modern business, as in life, flexibility and individualization are key.
To depict and manage your company’s unique processes, developing a customized software solution is highly advantageous.
But this requires considerable effort.
Luckily, there’s a great alternative to doing it all yourself: A mature, highly customizable software library of ready-to-use components.
yFiles, our diagramming SDK, lets you create and visualize company processes, then analyze and improve them based on real-time insights. Business process mapping is easy – no clumsy spreadsheets – so you are free to focus on strategic and creative tasks.
About yFiles: The graph visualization SDK

yFiles is your go-to SDK for crafting advanced graph visualizations, whether you're working with Web, Java, or .NET technologies. Its unmatched flexibility and scalability enable you to convert complex data into clear, actionable visuals, fitting for both enterprise and startup needs.
With yFiles, you're equipped for the future—supporting any data source while maintaining strong data security. Getting started is seamless, thanks to over 300 source-code demos, thorough documentation, and direct access to core developer support. These resources are available even during your free trial.
Backed by 25 years of graph drawing expertise, yFiles is trusted by top companies worldwide for their most critical visualization tasks.
Discover yFiles11 reasons why developers choose yFiles, the superior diagramming SDK
yFiles Newsletter
Stay informed about yFiles, network visualization, and graph technology updates.
Join our newsletter
We´d love to help you. Reach out and we'll get in touch with you.
Your message has been sent.
Well-known BPM diagramming models
Business Process Model and Notation (BPMN)
Helpful links for BPMN


Read the case study. - Source: appollo-systems.com




Process Mining
Helpful links for process mining
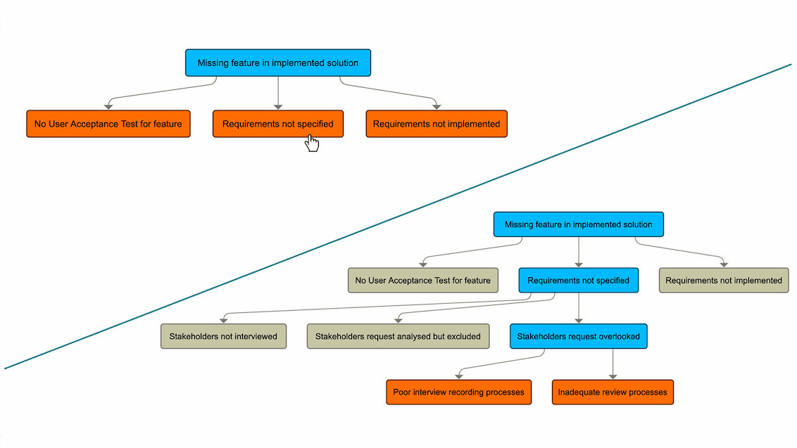
Decision Trees





Flowcharts, swimlanes, graph analysis and many more






Did not see your type of diagram?
Ask our Customer Success Team!
You will receive assistance from our Customer Success Team, whether you require technical support or have questions about our licenses or your evaluation.
Email: hello@yworks.com
Phone: +49 7071 9709050
Recap
Business process management (BPM)
Business process management (BPM) is the systematic approach to designing, documenting, analyzing, and optimizing business processes to increase organizational efficiency, ensure compliance, and maintain high work quality. Standard models such as BPMN (Business Process Model and Notation), process mining, and decision trees are widely used to visualize operations, reveal bottlenecks, and enable data-driven decisions at every stage of process improvement.
The yFiles SDK provides a powerful platform for BPM by offering advanced diagramming features, automatic layout algorithms, interactive modeling, and seamless integration with platforms like Web, Java, and .NET. With yFiles, users can create, visualize, and analyze complex process models—including BPMN diagrams, flowcharts, swimlanes, and more—all with highly customizable visuals. yFiles simplifies the mapping of workflow, eases compliance tracking, enhances collaboration, and supports automation of repetitive process tasks, making it ideal for modern BPM needs.
Related content
Got questions about
business process management?
Email: hello@yworks.com
Phone: +49 7071 9709050